必赢(中国)官方网站

必赢(中国)官方网站 政务公开 渝快办 互动交流 专题专栏
必赢(中国)官方网站>政务公开>政府信息公开目录>价格信息>价格服务 > 价格认定

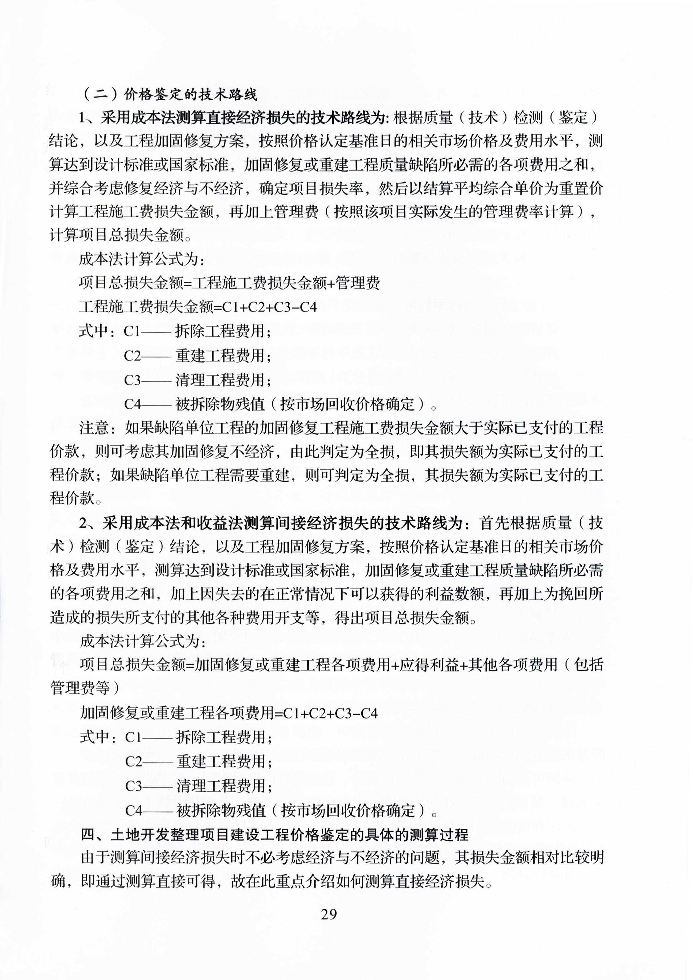
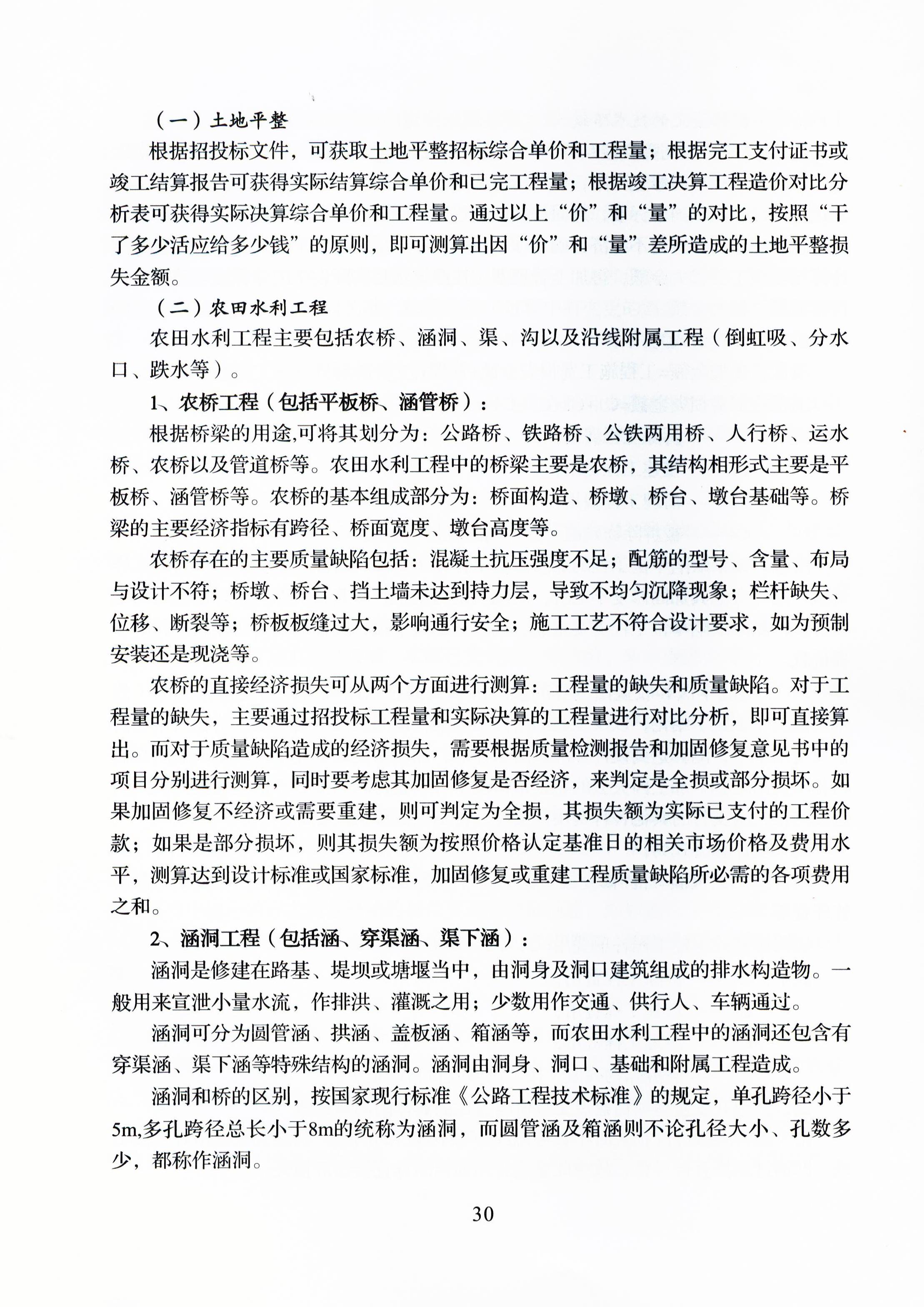
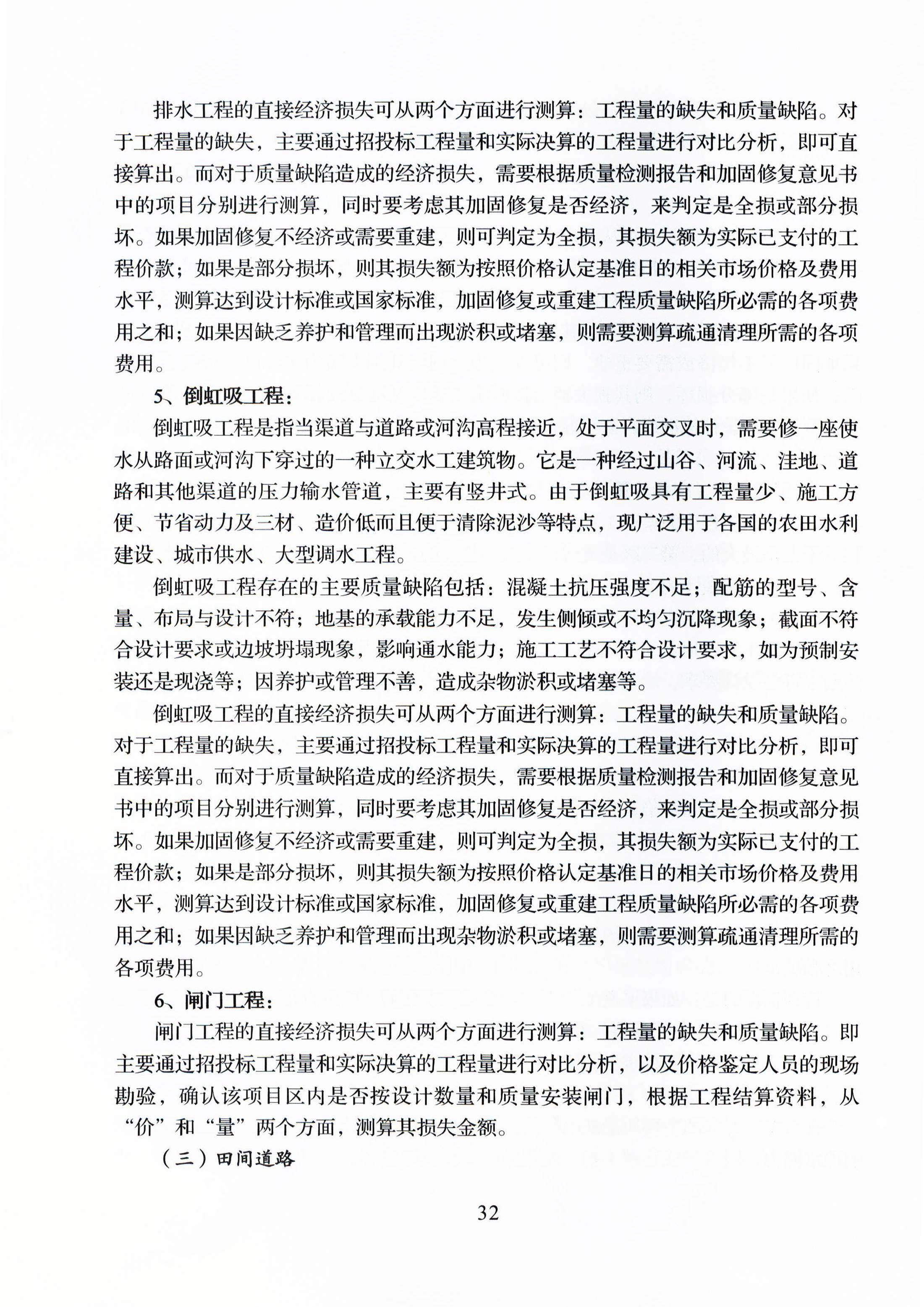
关于土地开发整理项目建设工程价格鉴定相关问题的分析和探讨

日期: 2015-11-26
字体:

必赢(中国)官方网站

必赢(中国)官方网站

必赢(中国)官方网站

必赢(中国)官方网站

必赢(中国)官方网站

必赢(中国)官方网站

必赢(中国)官方网站

必赢(中国)官方网站

必赢(中国)官方网站

必赢(中国)官方网站

必赢(中国)官方网站

 

返回顶部